Top 7 Project Management Methodologies Every Busy QA Manager Should Know

By
Taher Batterywala avatar
on December 30#best-practices
Top 7 Project Management Methodologies Every Busy QA Manager Should Know

When your team’s about to roll out a new feature, it’s not just about the code being ready. You’re juggling a lot—making sure it’s been tested to the core and keeping everyone on the same page. And all this while the clock’s ticking, stakeholders want updates, and the handoff needs to be flawless. 

00-Top-7-project-management-methodologies-every-busy-QA-manager-should-know

7 Project Management Methodologies for Busy QA Managers

1  -  Work Breakdown Structure (WBS)

A Work Breakdown Structure (WBS) allows you to break a project (or a broader project requirement) into smaller, more manageable tasks. It’s a visual hierarchy showing the final goal at the top, followed by the steps needed to achieve it. 

work-breakdown-structure-wbs

How it can help you — you can use WBS to:

Break down project requirements into small bite-sized tasks and subtasks

Get a clear, organized view of every single deliverable at various levels or QA stages.

Create a crisp roadmap that shows exactly who’s responsible for what for various aspects of QA (e.g., from initial test planning through to final bug fixes and reporting)

Assign tasks, oversee work progress, and allocate resources as required

Spot potential bottlenecks and identify constraints and blockers, if any

2  -  Project Methodologies: Waterfall and Agile

When it comes to managing projects, waterfall and agile are two of the most widely adopted methodologies. Here’s a breakdown.

Waterfall Methodology

The waterfall project methodology involves completing each phase of the project before the next one begins. The name "waterfall" takes inspiration from the way a waterfall looks, as each phase flows into the next, from requirements gathering and planning all the way to maintenance. 

waterfall-methodology

Here’s how it can help:

You can plan your testing phases way ahead 

Lets you predict timelines and allocate resources making the best use of what’s available.

Allows you to identify defects early in the project lifecycle

You’ll know exactly when your team’s input is needed, which reduces confusion and helps tune better with other departments

You can ensure compliance with industry standards using clear docs and well-defined project specs

Agile Methodology

Agile is an iterative, time-boxed approach to software development, focusing on releasing features or updates one at a time through repeated cycles. Scrum, a part of Agile, uses short cycles called sprints, usually lasting two to four weeks, to achieve specific goals. It works well for projects where requirements evolve over time, unlike the fixed structure of the waterfall method.

agile-methodology

Here’s how Agile hits the mark:

You can adapt your testing strategies with changing requirements from each sprint.

Regular sprint reviews and retrospectives ensure that you receive frequent feedback on the progress.

Including testing in each sprint ensures that quality checks are conducted throughout and not just as an afterthought.

Daily or periodic stand-up sessions keep everyone on the same page. Moreover, it keeps the stakeholders up-to-date.

With each sprint delivering a potentially shippable product increment, you can ensure a top-notch product with every release.

3  -  Kanban Boards

Kanban is a highly visual and intuitive project management method that utilizes a board to show different stages in a project process. Tasks or deliverables can be added to cards, which are then organized in columns. Common columns include "TO DO," "IN PROGRESS," "DONE," and "CLOSED." These can be customized as required. 

NOTE: Unlike waterfall or scrum, which use work hierarchies, Kanban focuses on the speed of task completion without being bogged down by complicated hierarchies.

kanban-boards

With Kanban boards, you can:

Get a quick overview of task statuses

Manage the QA workload by setting limits on the number of tasks in each stage

Keep everyone in the loop with a shared visual progress representation of tasks

Adapt quickly to changes by reprioritizing tasks as needed

4  -  Gantt Chart

A Gantt chart is a detailed, time-based bar chart that provides a visual timeline of project tasks. Each task is depicted by a horizontal bar, with the length of the bar indicating task duration, and the position of the bar shows the start and end dates. 

gantt-chart

You can use Gantt charts to:

Plan testing phases alongside development timelines

Identify task dependencies to ensure that critical testing activities are scheduled appropriately and any apparent delays are ruled out

See which team members are responsible for tasks and their deadlines

Use as a visual aid to show project timelines and milestones to stakeholders

Flexibly adjust schedules based on project developments or unforeseen events

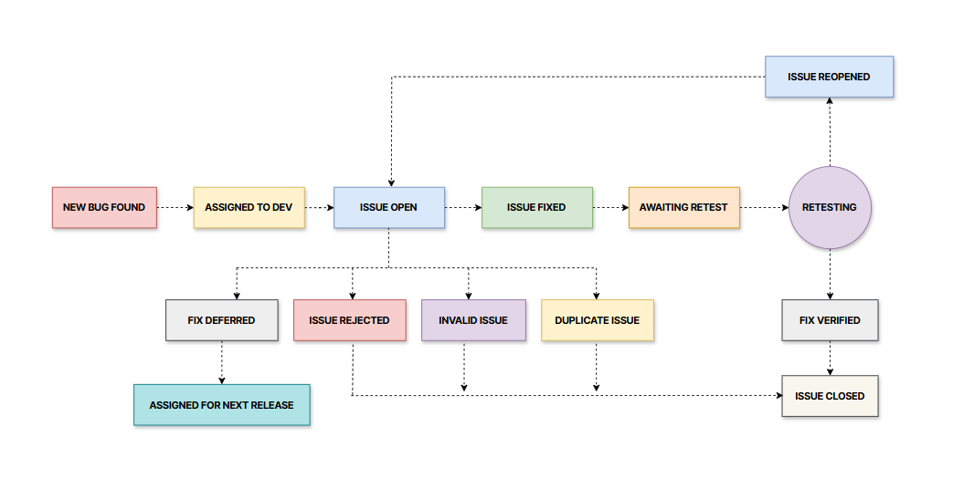
5  -  Bug Life Cycle: For Bug Tracking and Management

A clear bug life cycle is important for systematically resolving issues and maintaining software quality. Tools like Workast, Jira, and others provide robust bug-tracking and management features. Moreover, visual bug reporting tools like BetterBugs.io, which integrate with Jira and other project management tools, can be highly effective.

Here’s a visual representation of the bug lifecycle workflow.

bug-life-cycle

Here’s how a well-defined bug life cycle can help:

Provides a structured approach for handling bugs from discovery to closure

Maintains a uniform method for tracking and managing bugs

Allows for categorizing bugs based on severity and impact

Assigns clear responsibilities for each stage of the bug life cycle for accountability

Allows for the collection and analysis of historical data on bugs

Also Read: Optimizing Complex Industry Projects with Project Management Tools

6  -  Critical Path Method (CPM)

The critical path method allows you to map out all tasks, their durations, and dependencies to identify critical and non-critical tasks. It helps determine the shortest possible duration to complete a project by identifying the longest stretch (called the critical path) of dependent activities and measuring the time required for completion. 

critical-path-method-cpm

Using it, you can:

Recognize and actively work on the QA tasks that are critical to the project

Ensure that all key dependencies for QA procedures are managed well

Distribute resources where they are most needed for critical tasks to be completed as planned

Identify and manage risks associated with critical tasks

7  -  Requirements Traceability Matrix (RTM)

RTM documents map user requirements to corresponding test cases. RTMs can ensure that nothing is overlooked and every requirement is covered by tests, clearly documented in an easy-to-read format, providing a clear, traceable path from start to finish for QA activities. This tabular document is a convenient shortcut, allowing you to avoid scouring through the original project specs every time you need to verify requirements. 

requirements-traceability-matrix-rtm

Using RTM docs, you can:

Ensure all requirements are thoroughly tested

Get the updated progress status for testing activities

Keep stakeholders in the loop through concise, context-rich, and tabular documents

Going Forward

With the right project management methodologies in your toolkit, your job as a QA manager can be more manageable. And we made sure to include the most important ones. Happy managing!

Make teamwork simple with Workast